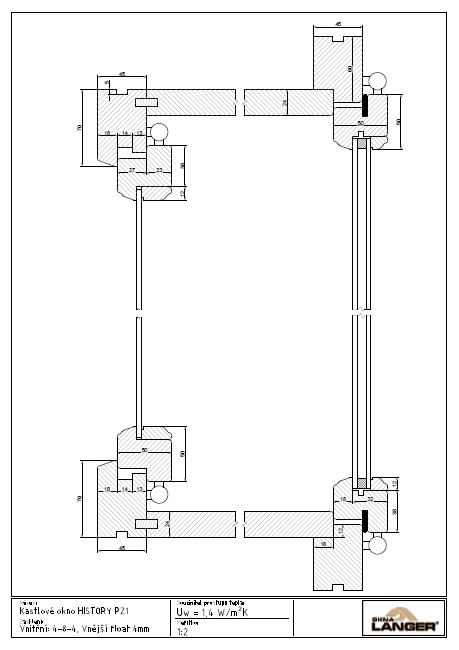
Zakladni varianta kastloveho okna splnuje evropske a ceske normy pro vyrobu oken. Vyhovuje pozadavkum Pamatkovych ustavu - zaskleni vnejsiho kridla jednoduchym sklem.
Zaskleni:vnitrni kridlo 4-8-4
vnejsi kridlo float 4mm
Soucinitel prostupu tepla:UW = 1,4 W/m2K

Nase obchodni podminky naleznete ZDE.